38 class diagram for library management system
Hi, I'm Neha Jella founder of Motivate Peeps. This is my channel about Motivational, Soft Skills, and Personality Development related content that you can us... Hi guys, I'd like to take a minute to introduce you one of my newest projects: a new high-performance TypeScript ORM for MongoDB, MySQL, PostgreSQL, and SQLite. https://deepkit.io/library/orm Deepkit ORM is one of a whole collection of high performance libraries written in the last years for my need in developing complex isomorphic TypeScript applications (like for example https://deepkit.ai). Since we approach the beta version I'd like to introduce you to one of its flagship libraries, the OR...
Hi all, We're excited about AbCellera's IPO and noticed nobody is really paying attention or interested. We've put together an analysis on their IPO below, with diagrams available at our blog post below. Appreciate any feedback and discussion! **Pre-IPO: Everything you need to know about AbCellera** * AbCellera is expected to IPO on Nasdaq on **December 10, 2020**; shares are expected to price between $14 to $17 a share, raising as much as $391 million. * AbCellera is a Vancouver-based AI-pow...

Class diagram for library management system
Library Domain Model UML Class Diagram Example. Library Domain Model describes main classes and relationships which could be used during analysis phase to better understand domain area for Integrated Library System (ILS), also known as a Library Management System (LMS).. Each physical library item - book, tape cassette, CD, DVD, etc. could have its own item number. Library Management System. UML Class diagram for Library Management System. This diagram describes the structure of the system by showing the system's classes, ... # Guide to CS at NJIT (My personal opinions) *** - yo. I graduated May of 2019 and I just wanted to take some time to leave my "yelp" review of all the experiences I had with NJIT throughout the past 4 years I've been here. This overview is going to be focused towards the major Computer Science courses required for the curriculum. I'll be going over the major CS courses I've taken at NJIT and in the order I took them in. The intention of this post is to help people who are currently in NJIT and...
Class diagram for library management system. UML use case diagrams are one of professional uml diagrams for library management systems. Library management system is an enterprise resource planning system, usually used in public and corporate libraries, academic as well as government libraries, developed to handle basic housekeeping functions of a library. Contains UML diagrams for library management system like class diagram, use case diagram, component diagram, deployment diagram, and more. UML Tutorial for Beginners. Blog containing resources for uml like lecture notes, lecture videos, lab manual, uml diagrams, objective bits, important questions and more. Online Library Management System. Use Creately's easy online diagram editor to edit this diagram, collaborate with others and export results to multiple image formats. You can edit this template and create your own diagram. Creately diagrams can be exported and added to Word, PPT (powerpoint), Excel, Visio or any other document. Library management system class diagrams describe the structure of a library system. The diagram does this by showing each class and its attributes, methods, and relationships. Our library management system coordinates all the functions of a library. It manages how members search for and check out books. It manages how librarians classify books.
Library Management System. Introduction. The Database Library System is intended to Automate the library activities such as creating a new borrower, giving books to the borrowers, maintaining the details of all the item that were available in the books . Library Management System Class Diagram describes the structure of a Library Management System classes, their attributes, operations (or methods), and the relationships among objects. The main classes of the Library Management System are Student, Books, Issues, Librarian, Member, Address. In diagram given below, we can see that aggregation is represented by an edge with a diamond end pointing towards superclass. The "Library Management System" is superclass that consists of various classes. These classes are User, Book, and Librarian as shown in diagram. Further, for "Account" class, "User" is a superclass. A Single-Page Library Management App built with nodejs, express and react and redux. react redux nodejs javascript api library express pwa component progressive-web-app offline-first react-components react-redux progressive-enhancement library-management-system react-router-v4 hellobooks. Updated on May 22, 2018.
I'm currently taking an intensive course, and as my priories are never in order, I've spent much of time thinking about the optimal method of note-taking. I'm fascinated by this question because the majority of students (and people) use woefully inefficient studying techniques. Studying is in many ways a time-sensitive activity, and wasted time means less content studied and less knowledge retained. With something so important, something that involves a mandatory 12 years of your life through p... hey guys, I am a CS student and should create an UML class diagram of an application of my choice. I decided to do one for a library management system. I know it is not finished yet but I want to know if I am on the right path. I am quite unexperienced in software design/architecture and would appriciate your help. thanks [Library Class Diagram](http://www.plantuml.com/plantuml/png/hLJDRjGm4BxxAQmzjOLTmHLLgsuJL25b4MhX0IR9A8dgs61F5XNeksCd4zV9mW69lMo-dtmpZiU-SGIMXbx9eYijs2SXAWNEpV2daFwtbHy8-mm8b6... *Continuing* I wrap the six road flares, now spray-painted brick-red and stickered with the appropriate manufacturer's labels, with black electrician’s tape into a hexagonal cross-section, closest-fit bundle. I have a black plastic project box that contains a battery for ‘long-lasting power’ or so the manufacturer claims. An Arduino board that I programmed the other night that runs the wee little speaker and set of blinking LEDs I had mounted on the box. From the box sprout a pair of tightly c... Library management system class diagram describes the structured class diagram of library management system, their attributes, methods and relationships among objects. You can edit this template and create your own diagram. Creately diagrams can be exported and added to Word, PPT (powerpoint), Excel, Visio or any other document.
Library Management System - Example. Use case diagrams model the functionality of a system using actors and use cases. Use cases are a set of actions, services, and functions that the system needs to perform.
# What is OMWO? **O**n **M**y **W**ay **O**ut is a series of posts that I wish to act as my lasting legacy for Drexel University students. After the popularity and success of my [meal plan breakdown post](https://www.reddit.com/r/Drexel/comments/denag3/any_drexel_dining_plan_is_not_worth_the_cost/), I wanted to do more for underclassmen, and so I’ve been collecting all the tips I’ve learned over the last four years so that you students can learn some of the things I wish I knew back when I was f...
Class diagram for Library Management System. Activity diagrams # Check-out a book: Any library member or librarian can perform this activity. Here are the set of steps to check-out a book: Return a book: Any library member or librarian can perform this activity. The system will collect fines from members if they return books after the due date.
Download scientific diagram | Class Diagram for Library Management System from publication: Analysis of object oriented complexity and testability using object oriented design metrics | Wide ...
[First](https://www.reddit.com/r/HFY/comments/geph88/meet_the_freak_1/) | [Prev](https://www.reddit.com/r/HFY/comments/geph88/meet_the_freak_1/) | [Next](https://www.reddit.com/r/HFY/comments/gm4km8/meet_the_freak_3/) --- **Wallace** --- Turns out, I wasn't invited to lunch. Not with Temerity and the visiting fey at least. Likely they were speaking business and weren't keen on anyone listening in. Instead, I was invited to a separate dining room, to eat with who I guessed were the ranking ...
Use Case Diagram for Library Management System. Use case diagrams referred as a Behavior model or diagram. It simply describes and displays the relation or interaction between the users or customers and providers of application service or the system. It describes different actions that a system performs in collaboration to achieve something ...
A successful or unified system was created with a superclass diagram for the library management system The console, based on prescribed books, is an integral part of understanding how these classes are. Registration under the Javadb tab or an example of a diagram for the library management system, their specific implementation.

Library Management System Uml Class Diagram Template Class Diagram Programming Patterns Database Design
Use Case Diagram for Library Management System Class Diagram. Here are the main classes of our Library Management System: Library: The central part of the organization for which this software has been designed. It has attributes like 'Name' to distinguish it from any other libraries and 'Address' to describe its location.
Please see full article for diagrams and code: [https://monadical.com/posts/event-driven-architecture-1.html](https://monadical.com/posts/event-driven-architecture-1.html) ### Introduction >*The experience of seeing a log dump next to a bug report, pointing a new test case at the log, calling a single function to reproduce the exact state of the world at the time of the error, and being able to introspect everything, as well as step forwards and backwards through time, is special.* When Ni...
Please see full article for diagrams and code: [https://monadical.com/posts/event-driven-architecture-1.html](https://monadical.com/posts/event-driven-architecture-1.html) ### Introduction >*The experience of seeing a log dump next to a bug report, pointing a new test case at the log, calling a single function to reproduce the exact state of the world at the time of the error, and being able to introspect everything, as well as step forwards and backwards through time, is special.* When Ni...
# Overall Writeup of Classes Taken While at WGU LONG post incoming.... DISCLAIMER: Some of the classes I will write about will change and have changed from when I've taken them (in fact one class I initially started is no longer offered in the Comp Sci program). WGU regularly updates classes, resources, PAs/OAs, etc... so this will only reflect my experience with the classes and how I felt about the classes looking back on them not to mention "difficulty" is an entirely arbitrary rating based...
What Is Object Oriented Design Of A System Draw The Use Case Diagram And Class Diagram For Library Management System Winter 2018
I looked through over deals and curated over $210 in savings for you. You’re welcome! If I've saved you money, would you kick back a portion and support my work and [invite me to coffee](http://buymeacoff.ee/MDMDeals)? * [Book Track - Library Manager 📱](https://mdmdeals.com/2021/06/28/book-track-library-manager-6-28-21-2/) - “Book Track is the application built for iPhone, iPad and Mac to easily keep track of the books you have purchased and which you would like to read. Manag...

Uml Diagram Templates And Examples Lucidchart Blog Class Diagram Of Library Management System Full Size Png Download Seekpng
Edit Nov 2021: added more to the reviews based on taking 3rd yr courses **1st-year courses:** * CPSC 110: Systemic Program Design * language: Student Languages (Beginning, Intermediate, Advanced - BSL, ISL, ASL) which are subsets of Racket * content: intro to programming - no prior knowledge assumed. learn how to represent information in different ways (lists, trees, graphs, and a few other forms), learn a systematic problem-solving method/design recipe, and touch on a pretty wide range ...
The following excerpt about microservice communication is from the new Microsoft eBook, ***Architecting Cloud-Native .NET Apps for Azure***. The book is freely available for online reading and in a downloadable .PDF format at [https://docs.microsoft.com/en-us/dotnet/architecture/cloud-native/](https://docs.microsoft.com/en-us/dotnet/architecture/cloud-native/) ​ [Microservice Guidance](https://preview.redd.it/z65jbzkhcw851.png?width=215&format=png&auto=webp&s=284975264d7...
\[**Ed: am posting this as moderator's privilege / desire for content, and because I think it bears on the subject we're all interested in. Most future posts will be much more GME-specific.\]** If you're on Reddit, my guess is that you have a theory of the 2008 financial crisis that goes something like this. "In the early 2000s, commercial and investments banks created a bunch of CDOs and MBSs--securities based on mortgages that they knew were worthless. When everyone discovered just how fault...
When it comes to system construction, a class diagram is the most widely used diagram. UML Class Diagrams is a type of static structure diagram that is used for general conceptual modeling of the systematics of the application. Such a diagram would illustrate the object-oriented view of a system. The object orientation of a system is indicated by a class diagram.
Class diagram. In software engineering, a class diagram in the Unified Modeling Language (UML) is a type of static structure diagram that describes the structure of a system by showing the system's classes, their attributes, operations (or methods), and the relationships among objects.
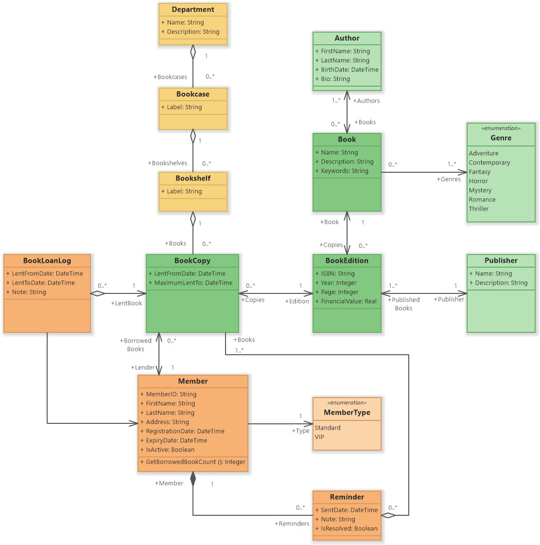
Class Diagram for Library Management System. Library management system provides support for a library, including book and member management. It logs and processes book lending. Domain Classes and Enumerations. Book (Class) Genre (Enumeration) - adventure, contemporary, fantasy, horror, mystery, romance, thriller; Author (Class) BookCopy (Class)
I ignored many of the film events this week, and included some more volunteering (the free library films are usually around noon on weekdays). If you have more interest in the films during the day, let me know. I also removed any emails that were in descriptions. You can still find them in the original posting. # Manhattan ### Roger Morris Park - Garden Volunteer Day, 3/8 Whether you have a green thumb or just a curiosity for what makes the garden grow, all are welcome to volunteer in Roger ...

Uml Class Diagrams Examples Abstract Factory Design Pattern Library Management Online Shopping Hospital Digital Imaging In Medicine Android
A UML Class Diagram showing Library Management System. You can edit this UML Class Diagram using Creately diagramming tool and include in your report/presentation/website.
This video explains how to design a library management system using a UML class diagram. Open the Gleek.io app http://app.gleek.io/Select "class diagram" fro...
Hi all, ​ The day we have have hinting at has finally arrived, Cisco has revamped their entire cert program! ​ First things first, if you complete your CCNA by the cut off then you will be automatically upgraded.If you are a CCENT, that exam is ending so you need to be a CCNA before the cut off or you lose the cert. ​ Basically the short version is that there is now just one CCNA now for all tracks, it focuses on R&S fund...
UML Class diagram for Library Management System. This diagram describes the structure of the system by showing the system's classes, their attributes, operations (or methods), and the relationships among objects.
This proof was given when the papers of Adam Weishaupt’s secret society of "Illuminati" were seized by the Bavarian Government in 1786 and published in 1787. The original blueprint of *world*\-revolution, and the existence of a powerful organization with members in the highest places, were then revealed. From that moment on no doubt remained that all countries and classes of society contained men who were leagued together to destroy *all* legitimate government and *all* religion. The conspirator...

Detail Library Management System Sequence Diagram Library Management System Sequence Diagram Class Diagram
Library Management System Class Diagram describes the structure of a Library Management System classes, their attributes, operations (or methods), and the relationships among objects. The main classes of the Library Management System are Student, Books, Issues, Librarian, Member, Address.
*Inspired by recent topics & actual events. The names have been changed to protect the innocent. This post brought to you by COVID-19. COVID-19, when you don’t want to have to go out to look for a job that’s not available. COVID-19, speak to your medical provider today! (please stand 6ft away while doing so)* Trauma Team, Trauma Team, Trauma Team! They’re the freshest Net buzz & the name on the tip of everybody’s implanted voxboxes. For good reason too! They're the clear name brand lead...
In software engineering, a class diagram in the unified modeling language (uml) is a type of static structure diagram that describes the structure of a system by showing the system's classes, their attributes, operations (or methods), and the relationships among objects. 10+ Class Diagram On Library Management System.

Uml Diagram Templates And Examples Lucidchart Blog Class Diagram Of Library Management System Png Image Transparent Png Free Download On Seekpng
a sophisticated library management system designed in java while following the concepts of automatically generate class diagram from code. 10+ Draw A Class Diagram For Library Management System. The process of managing the physical storage, retention in software engineering, a class diagram in the unified modeling language (uml) is a type of ...
The library management system class diagram has multiple classes like the user, librarian, book, account, etc. It then describes the attributes and operations of each of the classes linking them together for the library management system. 4. Class Diagram for Online Shopping
Model Systems Using Unified Modeling Language Uml Shapes In Visio For The Web Microsoft Tech Community
*First Posted: 06/26* Hi guys, I watched & outlined the staff and faculty training videos on Canvas so you don't have to. I did this to understand what staff and faculty are instructed to put the most emphasis on when students return to campus. Hopefully it will help all of us understand what we are dealing with when we go back a little better. Some of this is new information, other bits are standard. I also included links that the presentations mentioned. I hope this helps y'all! **The "R...
Class Diagram For Library Management System. Library management refers to the issues involved in managing a library. the process of managing the physical storage, retention, security and backup of configuration items. Concerned with the acquisition, circulation, cataloguing and classifying of mainly external publications.
Register and login sequence diagram 11 Fig 4(b) Services user could use Fig 4(c) Services of a library 12 Fig 4(d) Full working of the system 13 2.9.4 ACTIVTY DIAGRAM 14 2.10 ER diagram 2.11 Assumptions and Dependencies The product needs following third party applications for the development of the project: Android Studio (for development of ...
# Guide to CS at NJIT (My personal opinions) *** - yo. I graduated May of 2019 and I just wanted to take some time to leave my "yelp" review of all the experiences I had with NJIT throughout the past 4 years I've been here. This overview is going to be focused towards the major Computer Science courses required for the curriculum. I'll be going over the major CS courses I've taken at NJIT and in the order I took them in. The intention of this post is to help people who are currently in NJIT and...
Library Management System. UML Class diagram for Library Management System. This diagram describes the structure of the system by showing the system's classes, ...
Library Domain Model UML Class Diagram Example. Library Domain Model describes main classes and relationships which could be used during analysis phase to better understand domain area for Integrated Library System (ILS), also known as a Library Management System (LMS).. Each physical library item - book, tape cassette, CD, DVD, etc. could have its own item number.
0 Response to "38 class diagram for library management system"
Post a Comment