Iklan 300x250

36 er diagram for hotel management system

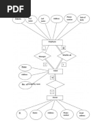
This ER diagram represents the model of Hotel Management system Entity. It shows the entire visual instrument of database tables and relationship between rooms, payments, hotel, customers etc., It used structure data and to define the relationship between structured data groups of hotel management system functionalities.

This ER (Entity Relationship) Diagram represents the model of Hotel Management System Entity. The entity-relationship diagram of Hotel Management System shows all the visual instrument of database tables and the relations between Rooms, Payments, Hotel, Customers etc.

Er diagram for hotel management system via ms word notes for is made by best teachers who have written some of the best books of. Er diagram is a visual representation of data using the er model describing how data is modelled. Creating er diagram representation in dbms. Er diagrams are good for designing database.

Er diagram for hotel management system

Er diagram for hotel management system

ER diagram for college management system is a visual presentation of entities and relationships of school management software database.

Hotel Management System ER Diagram Based on the image above, the ER diagram for Hotel Management System is the entity of the hotel management system database, which is presented by tables; The tables are made to meet the required specification of the system and provide much more specific details of each entity within the system. Conclusion

Er Diagram For Hotel Management System Ppt – Entity Relationship Diagrams are the best tools to communicate inside the complete method. These diagrams will be the graphical representation of your stream of information and data. These diagrams are most frequently utilized in business companies to make info vacation straightforward.

Er diagram for hotel management system.

A Entity Relationship Diagram showing New E R diagram for hotel management system. You can edit this Entity Relationship Diagram using Creately diagramming tool and include in your report/presentation/website.

Er Diagram Hotel Management – Entity Relationship is a great-level conceptual details product diagram. Entity-Relation design is based on the notion of genuine-entire world organizations and also the relationship between them. ER modeling enables you to assess information specifications systematically to produce a nicely-created data source.

This includes E-R Diagram,Relational Scheme, MySQL queries and the complete implementation of the database system Topics mysql database-management relational-databases e-r-diagrams hotel-management-system

Entity Relationship Diagram E-R Diagram for Hotel management system by githmi Edit this Template Use Creately’s easy online diagram editor to edit this diagram, collaborate with others and export results to multiple image formats. You can edit this template and create your own diagram.

e-r diagram: er-diagram of hotel management system lname end date frame reservation id start date cusid name date available room price date phone n m customer reservation today price email date n n date amount check in an out ba 1 lame payment name frame 1 payment method number n m works room own hotel employee address location name hotel id …

May 9, 2018 - ER diagram for hotel management system. Click on the button to make changes to the ER diagram template and model you system with relevant data ...

Hotel Management System

Hotel management system

Restaurant Er Diagram For Hotel Management System - Idaman

Restaurant er diagram for hotel management system - idaman

Solved Convert Hotel Management E-R and Library Management ...

Solved convert hotel management e-r and library management ...

Entity Relationship Diagram of Hotel Reservation System ...

Entity relationship diagram of hotel reservation system ...

ER Diagram Templates to Get Started Fast

Er diagram templates to get started fast

ER diagram for Hotel Management System | EdrawMax Editable ...

Er diagram for hotel management system | edrawmax editable ...

Hotel Management System - PDF Free Download

Hotel management system - pdf free download

Two interaction loops in a Hotel Management System | Download ...

Two interaction loops in a hotel management system | download ...

ER Diagram for Hotel Reservation System | Creately

Er diagram for hotel reservation system | creately

ER Diagram (Hotel Management) | PDF

Er diagram (hotel management) | pdf

Presentation on ER Diagram(Hotel Management System)

Presentation on er diagram(hotel management system)

E-R Diagram of Hotel Management System - Computers Hub!

E-r diagram of hotel management system - computers hub!

Hotel Management System ER Diagram |Best Database Design 2021

Hotel management system er diagram |best database design 2021

5 Contoh ERD Hotel untuk Sistem Informasi - Script Source ...

5 contoh erd hotel untuk sistem informasi - script source ...

New E-R Diagram for Hotel management system.png - end date ...

New e-r diagram for hotel management system.png - end date ...

Entity Relationship Diagram png images | PNGWing

Entity relationship diagram png images | pngwing

Solved E-R Diagram for Hotel Management System start_date ...

Solved e-r diagram for hotel management system start_date ...

Entity–relationship Model Management System Diagram ...

Entity–relationship model management system diagram ...

Entity Relationship Diagram for Hotel - Stack Overflow

Entity relationship diagram for hotel - stack overflow

Er Diagram > Hotel Reservation System | Hotel reservations ...

Er diagram > hotel reservation system | hotel reservations ...

Entity–relationship model - Wikipedia

Entity–relationship model - wikipedia

Class Diagram of Hotel Management System | PDF | Hotel And ...

Class diagram of hotel management system | pdf | hotel and ...

Solved 2. E-R Diagram: ER-diagram of Hotel Management System ...

Solved 2. e-r diagram: er-diagram of hotel management system ...

Data Structures & Algorithms

Data structures & algorithms

The ER diagram of the proposed IAU reservation system ...

The er diagram of the proposed iau reservation system ...

ER DIAGRAM OF HOTEL MANAGEMENT(ROLL NO.14 S5CS2) | LBS kuttipedia

Er diagram of hotel management(roll no.14 s5cs2) | lbs kuttipedia

ER diagram for Hotel Management System | EdrawMax Editable ...

Er diagram for hotel management system | edrawmax editable ...

Online Hotel Management System

Online hotel management system

Student Information System ER Diagram – Student Project ...

Student information system er diagram – student project ...

Hotel Booking System Database Design - BOOKSTRU

Hotel booking system database design - bookstru

ER-Diagram for Resort Management System - YouTube

Er-diagram for resort management system - youtube

Entity Relationship in a Hotel Management System | Hotel ...

Entity relationship in a hotel management system | hotel ...

Hotel Management Database System By Steven Albertson Shahbegh

Hotel management database system by steven albertson shahbegh

GitHub - dhruvmullick/hotel-reservation-system: A MySQL-PHP ...

Github - dhruvmullick/hotel-reservation-system: a mysql-php ...

Hotel Management System ER Diagram | FreeProjectz

Hotel management system er diagram | freeprojectz

0 Response to "36 er diagram for hotel management system"

Post a Comment

Iklan Atas Artikel

Iklan Tengah Artikel 1

Iklan Tengah Artikel 2

Iklan Bawah Artikel