Iklan 300x250

39 complete the diagram below using the following steps.

Use the following steps to create all the NAT rules on the VPN gateway. In the Azure portal, navigate to the Virtual Network Gateway resource page and select NAT Rules (Preview).. Using the NAT rules table above, fill in the values.. Click Save to save the NAT rules to the VPN gateway resource. This operation can take up to 10 minutes to complete. Label the diagram based on the direction of mRNA progression, and complete the mRNA sequence using the appropriate base pairs. Explanation: Only one strand of DNA acts as a template. The other strand, which may be called the coding strand or informational strand, is complementary to the template strand that is coded.

Instead, it is instead better to refer to a suitable behavioral diagram such as the use case diagram , the state diagram, or the activity diagram.

Complete the diagram below using the following steps.

Complete the diagram below using the following steps.

Using a tree (actually a binary trie, more on that later) all characters are stored at the leaves of a complete tree. In the diagram to the right, the tree has eight levels meaning that the root-to-leaf path always has seven edges. A left-edge (black in the diagram) is numbered 0, a right-edge (blue in the diagram) is numbered 1. ER Model stands for Entity Relationship Model is a high-level conceptual data model diagram. ER model helps to systematically analyze data requirements to produce a well-designed database. The ER Model represents real-world entities and the relationships between them. Creating an ER Model in DBMS is considered as a best practice before ... Read this UML guide for everything you need to know about Object Diagram. ... To do this we can develop an object diagram by using the following steps:.

Complete the diagram below using the following steps.. Complete the following steps for the three input AOI logic diagram shown below. 6. Using the analysis technique where you first extract the truth table and then use it to. Share this link with a friend: Copied! Other Related Materials. Furthermore, a long multi-step synthesis requires many hours of effort by the chemists conducting the reactions. 5. The format of a synthesis is important. Assuming a constant yield for each step, a linear sequence of reactions gives a poorer overall yield than the same number of convergent reactions, as shown in the following diagram. 6. The following table lists the masses, in grams, of the eight planets and the dwarf planet Pluto. Use the data to choose the correct answers in the item below. Planet Mass (in grams) Jupiter 1.989 · 10 30 Saturn 5.685 · 10 30 Neptune 1.024 · 10 29 Uranus 8.681 · 10 28 Earth 5.974 · 10 27 Venus 4.859 · 10 27 Mars 6.419 · 10 26 Mercury 3 ... Complete the following steps for the three input AOI logic diagram shown below. Using the analysis technique where you first extract the truth table and then use it to derive the output's logic expression, analyze the circuit.

A use case diagram is a behavior diagram and visualizes the observable interactions between actors and the system under development. 1 One step in a construction uses the endpoints of to create arcs with the same radii. The arcs intersect above and below the segment. What is the relationship of and the line connecting the points of intersection of these arcs? 1) collinear 2) congruent 3) parallel 4) perpendicular 2 Line segment AB is shown in the diagram below. Complete the diagram below using the following stepsdrag the correct white label to the white target indicating how many ions move through ... Understanding and accepting these three things will give you the best chance of succeeding when you step into the crypto trading arena.

2. Conceptual Modeling using the Entity-Relationship Model Contents Basic concepts: entities and entity types, attributes and keys, relationships and relationship types Entity-Relationship schema (aka ER diagram) Constraints on relationship types Design choices Enhanced Entity-Relationship model features Steps in designing an ER schema Complete the diagram below using the following steps. 1 Drag the pink labels to the pink targets, indicating the relative concentration of glucose inside and outside the cell. 2. Dag the connect white label to the white target, indicating the direction that Na ^+ ions and glucose move through the cotransporter. 3. In the last article, I summarized the process of enabling and using GPIO pins on the Okdo E1 by configuring the MCU in the MCUXpresso IDE. Question: part a- active transport by the sodium-potassium pump complete the diagram below using the following steps. This problem has been solved! See the ...

John W Schaum Piano Course A The Red Book Shopee Indonesia

John W Schaum Piano Course A The Red Book Shopee Indonesia

Model a BPMN diagram. Select a notation subset; Modeling elements; Work with BPMN connectors ... To select a notation subset, follow these steps:.

Solved Complete The Diagram Below Using The Following Chegg Com

Solved Complete The Diagram Below Using The Following Chegg Com

See the reference information below to learn more about each column and how it applies and affects the flowchart. Process step ID.

Reviewer Instructions Ip Indian J Libr Sci Inf Technol

Reviewer Instructions Ip Indian J Libr Sci Inf Technol

Complete the following passage by using the most appropriate terms from the list to fill the gaps. ... In your answer you should make clear how the steps in the process are sequenced. [8] ... Complete the diagram below to show what happens when the glucose and fructose molecules join together. [2]

Solved Use The Following Terms To Complete The Concept Map Chegg Com

Solved Use The Following Terms To Complete The Concept Map Chegg Com

Directions: Fill in the flow chart below, using the following words: Amino acids, mRNA, mRNA codon, nucleus, nuclear pore, peptide bonds, ribosome, ...

Exam 4 Ch 43 Flashcards Quizlet

Exam 4 Ch 43 Flashcards Quizlet

A logical network diagram describes the way information flows through a network. ... follow these steps to produce a beautiful, useful network diagram.

Naet Self Treatment Instructions Stacey Simone Acupuncture Acupuncture Acupuncturist

Naet Self Treatment Instructions Stacey Simone Acupuncture Acupuncture Acupuncturist

you use? 7. Copy and complete the following paragraph proof of the Alternate Interior Angles Converse using the diagram in Example 3. It is given that ∠ 4 >∠ 5. By the ? , ∠ 1 >∠ 4. Then by the Transitive Property of Congruence, ? . So, by the ? , gih. 8. Each step is parallel to the step immediately above it. The bottom step is ...

Biol 159 Final Exam Study Guide Flashcards Quizlet

Biol 159 Final Exam Study Guide Flashcards Quizlet

D. There is not enough information to prove the triangles congruent. Please select the best answer from the choices provided. C. Analyze the graph below and complete the instructions that follow. The endpoints of ON are located at O (1, 2) and N (3, 1). Using slope-intercept form, write the equation of line ON. A.

Fishbone Diagram Explained Reliable Plant

Fishbone Diagram Explained Reliable Plant

Complete the diagram below using the following steps. Drag the correct white label to the white target, indicating how many ions move through the pump and in which directions. Drag the pink labels to the pink targets, indicating the relative concentrations of Na+ and K+ inside and outside the cell.

Kruskal S Minimum Spanning Tree Algorithm Greedy Algo 2 Geeksforgeeks

Kruskal S Minimum Spanning Tree Algorithm Greedy Algo 2 Geeksforgeeks

Example: Show the state diagram of following circuit: Show the state diagram of following circuit. Circuit, State Diagram, State Table More ExampleMore Example: Binary Counter: Binary Counter - show state diagram and tableshow state diagram and table.

Rag The Pink Labels To The Pink Targets Indicating The Relative Concentration Of Glucose Inside And Brainly Com

Rag The Pink Labels To The Pink Targets Indicating The Relative Concentration Of Glucose Inside And Brainly Com

Light the fire using long matches by lighting the fire starter in as many locations as possible across the fireplace.

Use Amazon Lex As A Conversational Interface With Twilio Media Streams Aws Machine Learning Blog

Use Amazon Lex As A Conversational Interface With Twilio Media Streams Aws Machine Learning Blog

Complete the diagram below using the following steps: 1. Place the pink labels, which indicate interstitial fluidosmolarity in mOsm/L, onto the correct pink targets. (Note that thenumbers inside the nephron and collecting duct indicate theosmolarity of the filtrate at those different points.) 2.

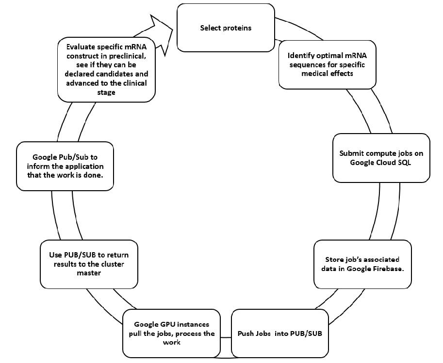
Cloud And Ai Can Make Drug Development Feasible For Mid Small Pharma By Rajiv Yadav Sep 2021 Medium

Cloud And Ai Can Make Drug Development Feasible For Mid Small Pharma By Rajiv Yadav Sep 2021 Medium

All the phrases below are suitable to use in a process diagram description, but please remember to adapt them to your specific rubric.

Openshift Ansible Broker Proxy Considerations For An Apb Developer

Openshift Ansible Broker Proxy Considerations For An Apb Developer

Complete the diagram below using the following steps. Drag the correct white label to the white target, indicating how many ions move through the pump and in which directions. Drag the pink labels to the pink targets, indicating the relative concentrations of Na+ and K+ inside and outside the cell.

What Is Object Diagram

What Is Object Diagram

diagram below. An electric circuit contains a source of potential dif- fèrcncc and 5-ohm resistors that combine to give the circuit an equivalent resistance of 15 ohms. In the space below, draw a diagram ofthis circuit using stan- dard circuit symbols. [Assume the availability of any number Of 5-ohm resistors and wires of negligible sistance ...

Complete The Diagram Below Using The Following Steps Wiring Site Resource

Complete The Diagram Below Using The Following Steps Wiring Site Resource

Sets and Venn Diagrams. Addition and subtraction of whole numbers. 'and', 'or', 'not', 'all', 'if…then'. In all sorts of situations we classify objects into sets of similar objects and count them. This procedure is the most basic motivation for learning the whole numbers and learning how to add and subtract them.

Home Dev Portal

Home Dev Portal

Mirror URL : The Mirror URL is used to download software updates to the RCA-V and must use the appropriate URL based upon the location of your ...

The Diagram Below Shows Rectangle Rstu With Two Diagonals Drawn R 6x 15 63 U T To Find The Value Brainly Com

The Diagram Below Shows Rectangle Rstu With Two Diagonals Drawn R 6x 15 63 U T To Find The Value Brainly Com

Use black ink or ball-point pen. Fill in the boxes at the top of this page with your name, centre number and candidate number.t t Answer all questions. Answer the questions in the spaces provided t- there may be more space than you need. t Show all the steps in any calculations and state the units. Some questions must be answered with a cross ...

Steps Of The Scientific Method

Steps Of The Scientific Method

Directions: Fill in the flow chart below, using the following words: Amino acids mRNA, mRNA codon nucleus, nuclear pore, pe tide bond , ribosome, transcription. The first part of protein synthesis is Where DNA is decoded onto Wher tRNA anticodons bond with Takes place in the The 2 part of protein synthesis is Then rRNA Leaves thro gh a Goes to a

Sustainable Supply Chain Management Progress 2019 Pmi Philip Morris International

Sustainable Supply Chain Management Progress 2019 Pmi Philip Morris International

The ER diagram software offered by Creately as an online service is pretty easy to use and is a lot more affordable than purchasing licensed software. It is also perfectly suited for development teams because of its strong support for collaboration. ER Diagram Templates. Below are some ER diagram templates so you can get started quickly.

Booting Wikipedia

Booting Wikipedia

A classic block diagram of a system is drawn graphically with blocks and lines. ... The blocks shown above have the following block methods.

The Rock Cycle Learn The Types Of Rocks Minerals

The Rock Cycle Learn The Types Of Rocks Minerals

... the data source to your project In the Project Panel rightclick Data Sources and click Create Data Source This opens the Data Source Wizard Follow the ...

Understanding Real Time Notifications In App Purchasing

Understanding Real Time Notifications In App Purchasing

The following steps outline a simple and effective strategy for writing a research paper. Depending on your familiarity with the topic and the challenges you encounter along the way, you may need to rearrange these steps. Step 1: Identify and develop your topic. Selecting a topic can be the most challenging part of a research assignment.

Overview Of Google Play Services Google Developers

Overview Of Google Play Services Google Developers

... with a < html > tag, followed by a < head > section, and only in the < body > the user may add their description text.

Complete The Diagram Below Using The Following Steps Wiring Site Resource

Complete The Diagram Below Using The Following Steps Wiring Site Resource

Correct answers: 2 question: Use the information and diagram below to complete the following three questions. A Pringles can is cylindrical in shape and has a height of 30 cm and a diameter of 8 cm. Question 28 (4 points) a) Determine the volume of the Pringles can, above. Show all steps, formulas/equations. Question 29 (4 points) b) Determine the surface area of the Pringles can label. Show ...

One Student Made The Incomplete Diagram Shown Below To Represent The Relationship Between Sediment Brainly Com

One Student Made The Incomplete Diagram Shown Below To Represent The Relationship Between Sediment Brainly Com

The only prerequisites needed here are your VMs, and an Azure DevOps account (or alternatively, using Azure DevOps Server , previously known as Team ...

Fill In The Diagram Below With The Steps To Follow In Conducting A Survey Brainly Ph

Fill In The Diagram Below With The Steps To Follow In Conducting A Survey Brainly Ph

Step 2: Using TA This step describes the process of using each of the task analysis procedures. 2.1 Follow the unique steps for backward chaining. When backward chaining is used to teach a target skill or behavior, the steps identified in the task analysis will be taught in reverse order beginning with the final step.

Answered The Diagram Below Shows Rhombus Mnps Bartleby

Answered The Diagram Below Shows Rhombus Mnps Bartleby

Read this UML guide for everything you need to know about Object Diagram. ... To do this we can develop an object diagram by using the following steps:.

Photosynthesis Light Dependent Reactions And The Calvin Cycle Youtube

Photosynthesis Light Dependent Reactions And The Calvin Cycle Youtube

ER Model stands for Entity Relationship Model is a high-level conceptual data model diagram. ER model helps to systematically analyze data requirements to produce a well-designed database. The ER Model represents real-world entities and the relationships between them. Creating an ER Model in DBMS is considered as a best practice before ...

Complete The Diagram Below Using The Following Steps Wiring Site Resource

Complete The Diagram Below Using The Following Steps Wiring Site Resource

Using a tree (actually a binary trie, more on that later) all characters are stored at the leaves of a complete tree. In the diagram to the right, the tree has eight levels meaning that the root-to-leaf path always has seven edges. A left-edge (black in the diagram) is numbered 0, a right-edge (blue in the diagram) is numbered 1.

Coreldraw Graphics Suite Tutorials

Coreldraw Graphics Suite Tutorials

Separation Technique Interactive Worksheet

Separation Technique Interactive Worksheet

How To Write Excellent Procedural Texts Literacy Ideas

How To Write Excellent Procedural Texts Literacy Ideas

Generating Kubernetes Network Policies Automatically By Sniffing Network Traffic By Murat Celep Itnext

Generating Kubernetes Network Policies Automatically By Sniffing Network Traffic By Murat Celep Itnext

Authenticating With Docker Hub For Aws Container Services Containers

Authenticating With Docker Hub For Aws Container Services Containers

Complete The Diagram Below Using The Following Steps Wiring Site Resource

Complete The Diagram Below Using The Following Steps Wiring Site Resource

Biol 1020 Ch 7 Hw Flashcards Quizlet

Biol 1020 Ch 7 Hw Flashcards Quizlet

Complete The Diagram Below Using The Following Steps Wiring Site Resource

Complete The Diagram Below Using The Following Steps Wiring Site Resource

Directions Fill In The 12 Steps In The Decay Of U 235 In The Diagram Below Begin With U 235 And Brainly Com

Directions Fill In The 12 Steps In The Decay Of U 235 In The Diagram Below Begin With U 235 And Brainly Com

Solved Use The Diagram Below To Answer The Following Chegg Com

Solved Use The Diagram Below To Answer The Following Chegg Com

0 Response to "39 complete the diagram below using the following steps."

Post a Comment

Iklan Atas Artikel

Iklan Tengah Artikel 1

Iklan Tengah Artikel 2

Iklan Bawah Artikel